产品品牌:SLM_无锡松朗微电子有限公司
产品型号:SLM6800
产品报价:联系我们
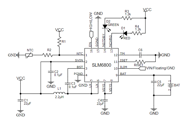
产品简介:SLM6800 是一款面向5V适配器的两节锂电池同步升压充电电路。它是采用全集成的功率型MOS器件和750KHz开关频率的同步升压型转换器,因此具有高达92%以上的充电效率,最大可支持1.5A的充电电流。
SLM6800 是一款面向5V适配器的两节锂电池同步升压充电电路。它是采用全集成的功率型MOS器件和750KHz开关频率的同步升压型转换器,因此具有高达92%以上的充电效率,最大可支持1.5A的充电电流。
SLM6800包括完整的充电终止电路、自动再充电和一个精确度达±1%的8.4V预设充电电压,内部集成了防反灌保护、输出短路保护、芯片及电池温度保护等多种功能。
SLM6800可以自适应适配器的电流供应能力,确保输入适配器不会出现过载现象,所以适用于各种直流设备以及标准的USB充电设备。
SLM6800集成了20V的功率型MOSFET。可以抗高达20V的电压,并且集成了欠压和过压保护功能,具有很高的可靠性,无需额外加抗浪涌或过压保护器件。
SLM6800采用小型化的QFN4x4-16L封装,节省PCB面积。
